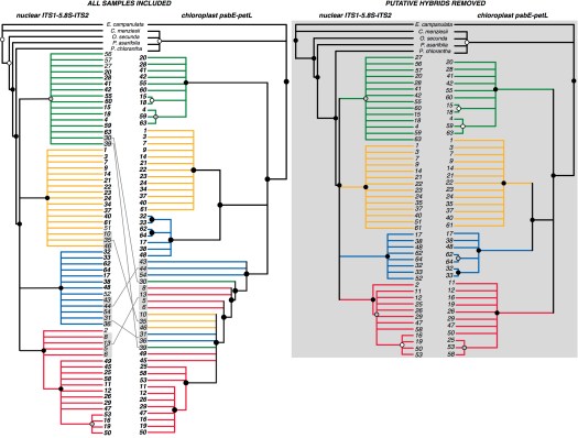
I am working on a project concerning Pyrola from the Pacific Northwest– as justification for the recognition of a new species, I am comparing the nuclear and chloroplast phylogenies for PNW Pyrola picta (green), P. “crypta” (yellow), P. dentata (blue), and P. aphylla (red).
At first I thought that samples falling at the base of the P. aphylla clade (all samples included) represented hybrids possessing morphology corresponding to clades in the nuclear ITS phylogeny, but with chloroplast polymorphisms more similar to P. aphylla. In experimental crosses, P. aphylla does very well as a ‘mom’ so the result did not surprise me that much. Additionally, many of the samples used in this phylogeny were collected from sympatric populations, so the opportunity for hybridization is there. However, hybridization is not the only way to interpret the pattern seen in the chloroplast psbE-petL tree shown here…

Hi, Diana, your work looks very interesting indeed! Good luck with that paper.
Dianne, I can not express to you how happy I am to see you still diligently studying Pyrola! Anytime I see one in the forest I think of you old friend.
~Katie
What a welcome surprise, hearing from you. I guess you know how to find me, up to my same old tricks…